De Genere
De Genere
Raul Pereira
360 páginas
Capa de Filipe Silva
Design e paginação de Pedro Simões
Revisão de Filipa Araújo
Fora de colecção
Snob, Dezembro de 2021
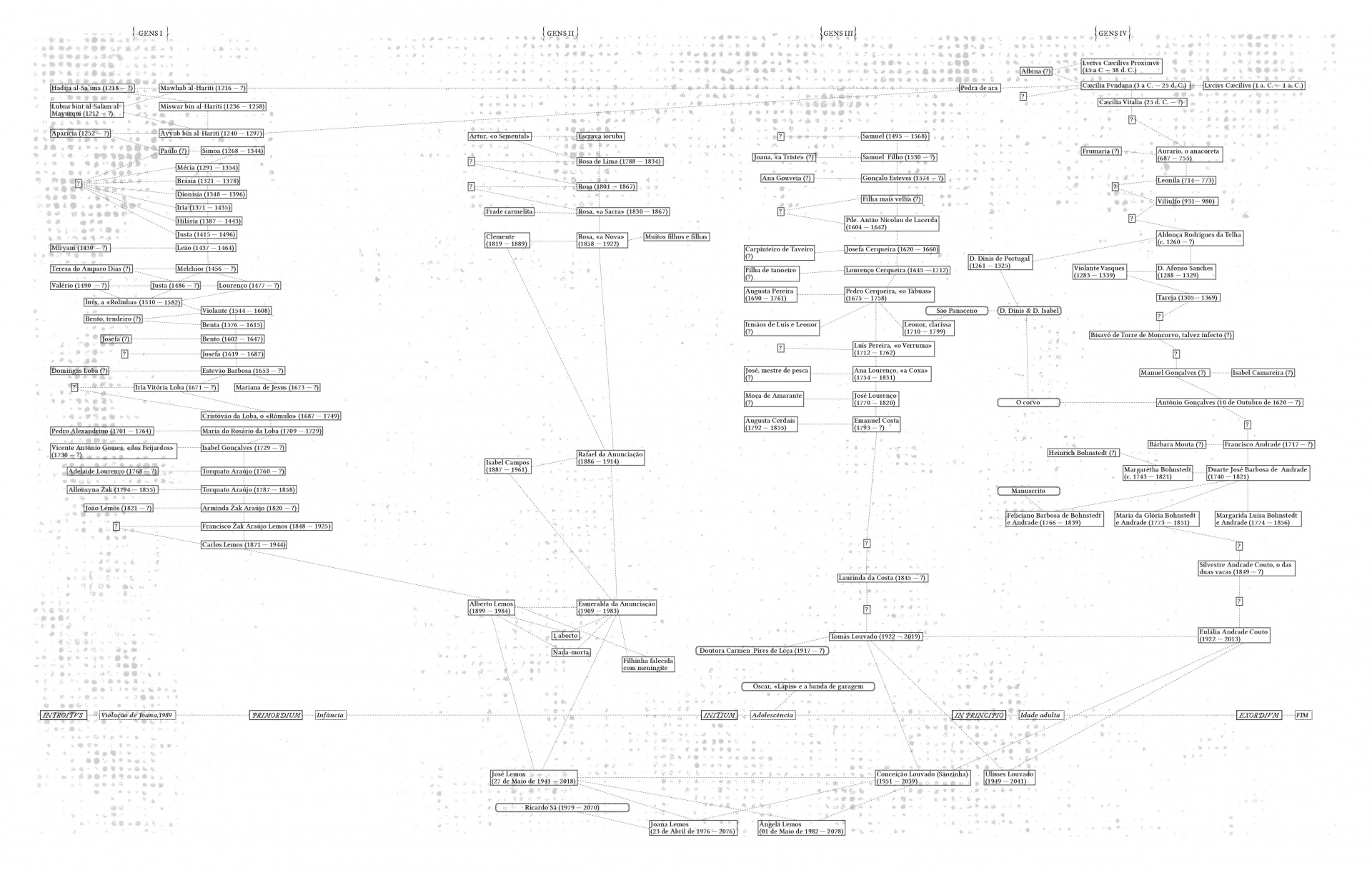
«No princípio era…»
Desde Martulah, no Gharb, até ao Museu Soares dos Reis nos dias de hoje, somos levados a fazer uma viagem alucinante às raízes de Joana.
Na imensa árvore genealógica da sua família cruzam-se árabes, judeus, cristãos-novos, reis, São Vicente (espelhado nos olhos de um corvo), combatentes e homens e mulheres trágicos. Com eles fazemos uma romagem à nossa ancestralidade, à génese da nossa
história, da nossa língua. A epigénese catártica começa com Joana a sair do torpor de um pesadelo demasiado real. Simultaneamente, nós iniciamos a nossa, ao revisitarmos os pontos da história no locus onde nos violentamos: a penumbra da nossa identidade.
DE GENERE é uma obra que nos traz ora a sátira ora a soturnidade que compõem o tecido emocional e afectivo das famílias portuguesas do dealbar do século XXI, que trazem a marca indelével da Guerra Colonial e os seus fantasmas.
Raul Pereira chegou à Terra no Primeiro de Dezembro de 1981, dando-se por natural da aldeia de Vila Franca (Viana do Castelo). É autor de vários artigos e publicações nas áreas da história da arte portuguesa, da etnografia e do património imaterial. Colabora regularmente com o fotógrafo Paulo Alegria, sendo de destacar o texto etnopoético de Romeiros (2010) e o livro Terra Água Vento (2020).
Escreve ainda poesia derrotista e niilista sob pseudónimo e foi um dos membros da cooperativa e editora Pé de Mosca.
| Tags |
|---|


